Chuyển đổi Kiến trúc Doanh nghiệp: Hướng dẫn Thực hiện TOGAF ADM Đẩy mạnh bởi AI với Visual Paradigm
Master Enterprise Architecture with an AI-powered TOGAF ADM guide in Visual Paradigm. Learn to create ArchiMate diagrams and accelerate digital transformation.
Thế giới của Kiến trúc Doanh nghiệp (EA) đang trải qua một bước chuyển lớn. Những ngày phải chằm chằm vào một bảng vẽ trống rỗng, bị choáng ngợp bởi sự phức tạp tuyệt đối củaTOGAFchuẩn ®. Hãy tưởng tượng một thế giới mà tầm nhìn của bạn được chuyển đổi ngay lập tức thành những bản vẽ có cấu trúc, tuân thủ. VớiHướng dẫn Thực hiện TOGAF ADM Đẩy mạnh bởi AItrong Visual Paradigm, thế giới đó đã đến! Cách tiếp cận cách mạng này không chỉ đơn giản hóa quy trình; nó thay đổi hoàn toàn cách các kiến trúc sư suy nghĩ, hợp tác và tạo giá trị cho tổ chức của họ. Dù bạn là một chuyên gia có kinh nghiệm hay một kiến trúc sư trẻ đang tìm cách làm quen, việc tích hợp trí tuệ nhân tạo vàoPhương pháp Phát triển Kiến trúc (ADM)đã tạo ra một bước nhảy vọt mang tầm nhìn trong năng suất và độ chính xác kỹ thuật.
Trong hướng dẫn này, chúng tôi sẽ khám phá một ví dụ thực tế: một chuỗi cửa hàng cà phê do gia đình sở hữu đang tìm cách hiện đại hóa thông qua chuyển đổi số. Chúng tôi sẽ chỉ cho bạn cách tận dụng công cụ mô hình hóa TOGAF chuyên nghiệp nàycông cụ mô hình hóa TOGAF Đẩy mạnh bởi AIđể đi qua vòng đời ADM một cách nhanh chóng và tự tin.
Tóm tắt nhanh: Tại sao nên sử dụng AI trong các dự án TOGAF của bạn?
-
Tốc độ chưa từng có:Tạo ra cácsơ đồ ArchiMate phức tạpvà bản đồ năng lực kinh doanh trong vài giây thay vì vài giờ.
-
Tuân thủ thông minh:AI đảm bảo các tài liệu của bạn tuân thủ các tiêu chuẩn TOGAF, giảm thiểu lỗi thủ công và cảm giác lo lắng khi đối diện với bảng vẽ trống.
-
Tài liệu liền mạch:Tự động chuyển đổi từ các mô hình trực quan sang các sản phẩm đầu ra chuyên nghiệp dựa trên Word.
-
Tập trung chiến lược:Dành ít thời gian hơn cho cú pháp và nhiều thời gian hơn cho ra quyết định mang giá trị cao và đổi mới.
-
Đường cong học tập thấp hơn:Các kiến trúc sư trẻ có thể tạo ra các mô hình chất lượng chuyên nghiệp nhờ các gợi ý thông minh.
Bắt đầu hành trình kiến trúc
Mọi sự thay đổi lớn đều bắt đầu từ một bước đơn giản. Trong Visual Paradigm, khởi động dự án cấp doanh nghiệp chỉ đơn giản như vài cú nhấp chuột. Hướng dẫn Thực hiện TOGAF ADM Đẩy mạnh bởi AIHướng dẫn Thực hiện TOGAF ADM Đẩy mạnh bởi AIđược tích hợp liền mạch vào menu ITSM, hoạt động như người đồng hành số từ ngay từ đầu. Bằng cách chọn tùy chọn TOGAF ADM, bạn mở ra một môi trường có cấu trúc được thiết kế để giữ cho dự án của bạn đi đúng hướng và phù hợp với các thực hành tốt nhất trong ngành.

Giao diện ban đầu hiển thị hình tròn “cổ điển” ADM, một bản đồ trực quan cho toàn bộ vòng đời kiến trúc. Từ Giai đoạn Tiền khởi động đến Quản lý Yêu cầu, mỗi giai đoạn đều tương tác được. Để bắt đầu quá trình chuyển đổi cửa hàng cà phê của chúng ta, chúng ta chỉ cần nhấp vào “Giai đoạn Tiền khởi động” để bước vào công việc nền tảng của kiến trúc doanh nghiệp.

Chinh phục Giai đoạn Tiền khởi động: Xác định phạm vi tác động
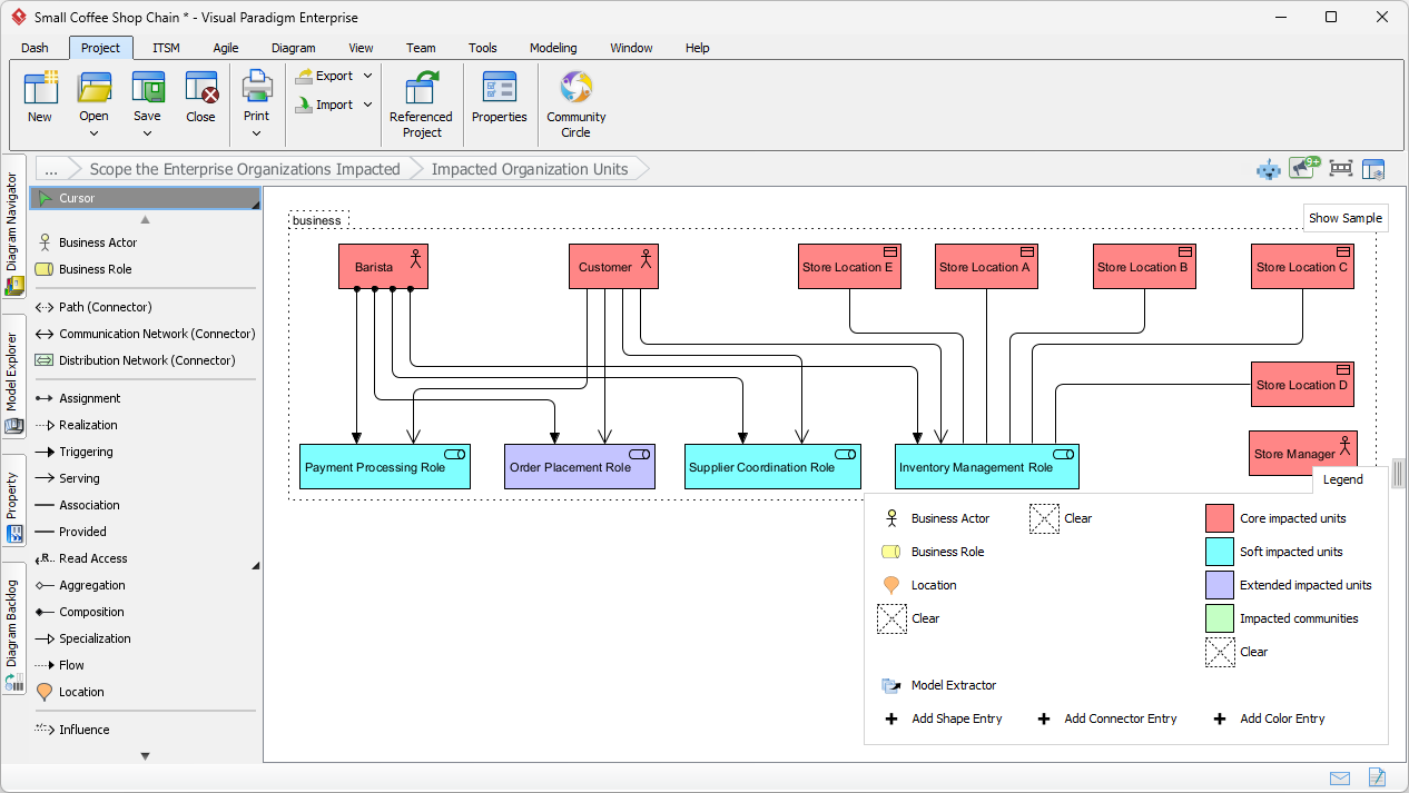
Khi đã ở bên trong một giai đoạn, Visual Paradigm cung cấp một chế độ xem ‘thu nhỏ’ cho các hoạt động cụ thể liên quan. Các hoạt động này được tổ chức một cách hợp lý theo các làn đường của các sản phẩm đầu ra. Để hoàn thành một giai đoạn, bạn sẽ điều hướng qua các hoạt động này (các mục công việc), đảm bảo rằng mọi bước của ADM đều được tuân thủ. Nhiệm vụ có tác động lớn đầu tiên của chúng ta là“Xác định các tổ chức doanh nghiệp bị ảnh hưởng.”Điều này rất quan trọng để hiểu ai sẽ bị ảnh hưởng bởi việc chuyển đổi từ các quy trình thủ công sang hệ thống đặt hàng số hóa.

Màn hình hoạt động được thiết kế để tối đa hóa độ rõ ràng, bao gồm ba khung quan trọng: Tổng quan, Hướng dẫn và Ví dụ.

KhungHướng dẫnchức năng như một người cố vấn, cung cấp các mẹo về cách xác định các đơn vị bị ảnh hưởng chính, mềm và mở rộng.

Trong khi đó, khungVí dụcung cấp một tiêu chuẩn trực quan, cho bạn thấy một sản phẩm chất lượng cao nên trông như thế nào ngay cả trước khi bắt đầu. Điều này đảm bảo rằng ngay cả những người mới làm quen với khung này cũng có thể tạo ra kết quả chuyên nghiệp ngay lập tức.

Bí mật của việc tạo sơ đồ bằng AI
Bây giờ, hãy cùng chứng kiến sức mạnh thực sự của mộtphần mềm TOGAF AI dễ sử dụng. Bằng cách mở hành động “Đơn vị tổ chức bị ảnh hưởng”, bạn sẽ được trình bày một sơ đồ ArchiMate trống.

Nhưng bạn không đơn độc! Một lời nhắc thông minh xuất hiện, hỏi bạn có muốn tạo nội dung thông qua AI hay không. Đây chính là nơi diễn ra sự chuyển biến. Nhấn vàoTạo.

Bạn chỉ cần mô tả vấn đề—trong trường hợp của chúng ta là kế hoạch ra mắt ứng dụng di động và hệ thống đặt hàng trực tuyến của quán cà phê—và để động cơ thực hiện phần việc nặng nhọc.

Sau khi nhập mô tả dự án của bạn, AI phân tích đầu vào bằng ngôn ngữ tự nhiên để xác định các tác nhân chính, vai trò và vị trí. Nó không chỉ đặt các hình dạng; mà còn xây dựng các mối quan hệ. Trong vài giây, một sơ đồ ArchiMate có cấu trúc xuất hiện, đầy đủ với biểu tượng màu sắc chỉ loại ảnh hưởng (ví dụ: Chính, Mềm hoặc Mở rộng). Đây làtrình tạo TOGAF được hỗ trợ bởi AI loại bỏ giai đoạn vẽ tay nhàm chán, cho phép bạn chuyển ngay sang giai đoạn xác minh.

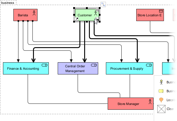
Tinh chỉnh bản thiết kế: Sự hợp tác giữa con người và AI
Trong khi AI cung cấp nền tảng xuất sắc, kiến trúc sư chuyên gia sẽ hoàn thiện cuối cùng. Visual Paradigm làm cho việc “chỉnh sửa” các mô hình đã tạo trở nên cực kỳ đơn giản. Bạn có thể đổi tên các thành phần để phù hợp hơn với thuật ngữ nội bộ, chẳng hạn như thay đổi “Vai trò xử lý thanh toán” thông thường thành “Tài chính & Kế toán”. Giao diện rất trực quan, hỗ trợ điều chỉnh nhanh chóng các mối quan hệ và loại thành phần.


Độ chính xác kỹ thuật là điều tối quan trọng trong EA. Nếu AI phân loại sai một thành phần—ví dụ như đánh dấu một “Khách hàng” là một đơn vị chính khi thực tế họ nên là một “Cộng đồng bị ảnh hưởng”—bạn có thể sửa ngay lập tức bằng cách sử dụngBiểu tượng màu sắc. Quy trình làm việc hợp tác giữa trí tuệ con người và AI đảm bảo rằng mô hình cuối cùng vừa được tạo nhanh chóng vừa chính xác 100% với bối cảnh kinh doanh cụ thể của bạn.


Từ mô hình đến các sản phẩm chuyên nghiệp
Tính nhất quán là dấu ấn của một kiến trúc sư xuất sắc. Khi bạn hoàn thành từng bước, bạn sẽ “Cam kết” tiến độ của mình. Visual Paradigm theo dõi trạng thái của bạn bằng các dấu kiểm xanh hài lòng, cung cấp một chỉ báo trực quan rõ ràng về tình trạng dự án. Việc theo dõi tiến độ này rất quan trọng đối với các nhóm kiến trúc lớn cần đảm bảo rằng mọi sản phẩm đầu ra—từ Khái niệm Kiến trúc trong Giai đoạn A đến Kế hoạch Di chuyển trong Giai đoạn E—đều được ghi nhận.


Khoảnh khắc “ấn tượng cuối cùng” đến khi đến lúc sản xuất tài liệu chính thức. Bằng cách nhấp đúp vào biểu tượng sản phẩm đầu ra, Visual Paradigm tập hợp tất cả dữ liệu, sơ đồ và mô tả mà bạn đã phát triển và tạo ra một tài liệu Word chuyên nghiệp. Đây không chỉ là công việc sao chép-dán; mà là một báo cáo được định dạng, tuân thủ TOGAF, bao gồm các sơ đồ ArchiMate do AI tạo ra và các khóa tương ứng. Các bên liên quan sẽ kinh ngạc trước độ sâu và độ rõ ràng của đầu ra được tạo ra trong một phần nhỏ thời gian truyền thống.


Kết luận: Tương lai của kiến trúc đang ở đây
Của Hướng dẫn qua TOGAF ADM được tích hợp trí tuệ nhân tạotrong Visual Paradigm không chỉ là một công cụ; nó là động lực thúc đẩy sự thay đổi tổ chức. Bằng cách kết hợp kỷ luật có cấu trúc của khung TOGAF với tốc độ đổi mới của trí tuệ nhân tạo, bạn có thể cung cấp kiến trúc chất lượng cao hơn với ít nỗ lực hơn. Trường hợp nghiên cứu về một chuỗi cửa hàng cà phê chỉ là khởi đầu. Dù bạn đang thực hiện một Đánh giá năng lực kinh doanhhay một Phân tích khoảng cách miền dữ liệu, trí tuệ nhân tạo sẵn sàng giúp bạn hình dung con đường phía trước. Đón nhận tương lai của mô hình hóa và để trí tưởng tượng của bạn bay cao trong khi AI xử lý cú pháp!
Sẵn sàng nâng tầm kiến trúc của bạn?Trải nghiệm công cụ mô hình hóa TOGAF chuyên nghiệp được tích hợp trí tuệ nhân tạongày hôm nay. Tải bản dùng thử của Visual Paradigm và bắt đầu hành trình hướng đến kiến trúc doanh nghiệp thông minh hơn, nhanh hơn và có tác động lớn hơn. Truy cập trang Trang tải xuống Visual Paradigmđể bắt đầu!
Các liên kết liên quan
Của Phương pháp phát triển kiến trúc TOGAF (ADM)là một quy trình lặp lại được công nhận toàn cầu nhằm phát triển kiến trúc doanh nghiệpgiúp liên kết chiến lược CNTT với mục tiêu kinh doanh. Visual Paradigm đơn giản hóa khung phức tạp này thông qua một quy trình Hướng dẫn tự động, cung cấp một trình hướng dẫn có cấu trúc cung cấp hướng dẫn từng bước, mẫu tái sử dụng được, và kho lưu trữ tài liệu tích hợp. Những công cụ này giúp các đội ngũ quản lý toàn bộ vòng đời kiến trúc trong khi duy trì tính khả thi theo dõi và tuân thủ tiêu chuẩn.
-
Phần mềm TOGAF ADM – Visual Paradigm: Tài nguyên này mô tả phần mềm chuyên ngành giúp nâng cao năng suất kiến trúc doanh nghiệpbằng cách dẫn dắt người dùng qua các giai đoạn ADM và tự động tạo ra các sản phẩm đầu ra cần thiết.
-
Quy trình Hướng dẫn qua Phương pháp Phát triển Kiến trúc TOGAF (ADM): Một cái nhìn tổng quan về công cụ tự động hóa giúp đơn giản hóa ADM bằng cách cung cấp điều hướng trực quan, mẫu ví dụ và hỗ trợ khởi động dự án.
-
Hướng dẫn từng bước về Kiến trúc Doanh nghiệp với TOGAF ADM: Một hướng dẫn thực tế dẫn người dùng qua từng giai đoạn ADM, cung cấp hướng dẫn rõ ràng và mẫu để khởi động các dự án kiến trúc.
-
Hướng dẫn toàn diện về việc áp dụng phân tích khoảng cách trong TOGAF ADM: Một phân tích chuyên sâu về việc xác định sự chênh lệch giữa trạng thái hiện tại và trạng thái mục tiêu trong khuôn khổ ADM.
-
TOGAF ADM và Khung Nội dung Kiến trúc được giải thích: Bài viết này giải thích mối quan hệ giữa các quy trình ADM và Khung Nội dung Kiến trúc để tạo ra đầu ra có cấu trúc.
-
Nắm vững Kiến trúc Doanh nghiệp với Hướng dẫn TOGAF ADM của Visual Paradigm: Một hướng dẫn toàn diện tập trung vào việc triển khai các khung IT vững chắc và đồng bộ hóa chúng với các mục tiêu kinh doanh.
-
Các kỹ thuật phát triển TOGAF ADM: Một khám phá về các phương pháp cốt lõi và kỹ thuật thực tế được các kiến trúc sư sử dụng để phát triển các cấu trúc doanh nghiệp.
-
Giai đoạn A TOGAF ADM: Sản phẩm đầu ra của tầm nhìn kiến trúc: Một cái nhìn chuyên sâu về các hoạt động và sản phẩm đầu ra cần thiết để xây dựng một tầm nhìn kiến trúc trong giai đoạn A.
-
Hướng dẫn toàn diện về Visual Paradigm cho TOGAF, ADM, ArchiMate, BPMN và UML: Bài viết này minh họa cách áp dụng nhiều tiêu chuẩn mô hình hóa cùng lúc để hỗ trợ chu kỳ sống TOGAF.
-
Nghiên cứu trường hợp: Áp dụng TOGAF ADM cho một công ty: Một minh chứng thực tế cho thấy cách thức Tích hợp ArchiMate và các quy trình TOGAF hoạt động trong nền tảng Visual Paradigm.











